|
|
精彩内容) `6 j$ a& o5 o1 m
2019世界智能制造大会近日在南京拉开帷幕,会上发布了多项成果和榜单,非常引人注目,一起来看!& m( q" V* w. ?0 p1 J3 v
文/ 世界智能制造大会 . ?. d; l5 a6 i( e( D

: b( \6 V/ L+ C& F0 ?2019世界智能制造大会由江苏省人民政府、工业和信息化部、中国工程院、中国科学技术协会共同主办。大会以“智能新视界,工业新未来”为主题,从“新思维、新业态、新技术”三个维度出发,创设发布会、高峰会、嘉年华和博览会四大板块体系。
' t% n& k0 a( A4 n/ ^ t7 h E9 f! d) X& z" M$ k; f8 E
1 P1 S' w, r! b3 V 9 x& [7 B( I9 W6 C# b! G+ ?( y4 B8 q
图源:世界智能制造大会1 w- L' h. ]$ v Q1 N
2 S8 F- T, [' O! `- ^$ G
5 Q0 F1 ?* I2 y“2019世界智能制造大会智领全球发布会”是四大板块体系之一,会上发布了:
9 U& o1 g. ~3 p0 X1 r8 W
$ d$ V- k: Z! E3 H5 W& O●《2019智能制造报告》! u" @' m. k y7 ?/ ^! Z9 \
●《2019智能制造前沿技术》9 E9 C8 d4 z3 ]
●《智能制造技术路线图》
1 O( n& j* S5 k) G( X% a! Q●《2019中国智能制造十大实施案例发布》% E6 G! Z8 [" Z; s
●《2019年智能制造标杆企业》
# J0 r- @+ p2 D% z% e; z. B4 @
, J6 z# o2 ?( A$ x
' Z5 b2 H o4 A' g
9 G5 u2 i, i( `; D图源:世界智能制造大会
J8 e$ m2 s) U. A5 q7 ^
$ m$ O3 x. j+ N' h9 r) b
0 r. b$ v! X" q4 i以及两大品牌性发布:
) {3 k9 z2 f. R, A●《2019世界智能制造十大科技进展》
! i( B6 C8 u; y1 P! d●《2019中国智能制造十大科技进展》$ Y4 Z# [0 i2 t
6 c, U$ @! z7 ^" w; v, ~6 J# t
" i: @1 ^& t% j+ b. q
下文来看部分成果榜单内容$ {) k: q! |/ @, j* F$ Q: F7 B U
/ e! d9 D6 V/ \% n
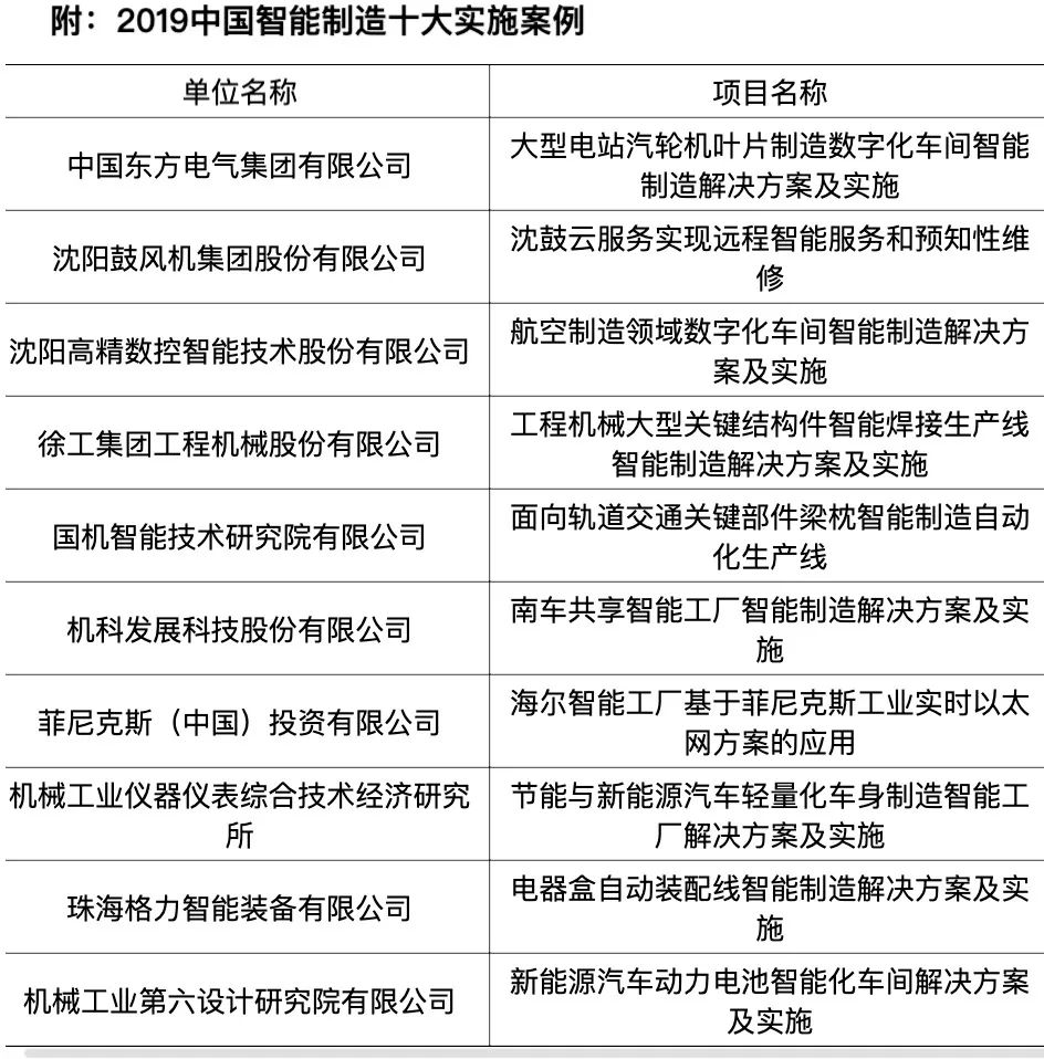
12019中国智能制造十大实施案例
( a1 ]% H9 N, I3 U5 L5 d$ g; n7 u3 }0 R7 s

' A3 C9 z. k; i$ ^2 n3 b% @1 ~0 `! s4 ?
# f/ s t. |7 U0 q2智能制造标杆企业(第一批)名单
, i c! C' t) X
A3 I6 M! x7 l) ?5 S1 |(排名不分先后)
& c- _( I; Y& E● 安徽海螺集团有限责任公司
8 |( {) ]6 n: _● 海尔集团—青岛海尔特种制冷电器有限公司
* W( n8 b8 v* _. b" K● 宁德时代新能源科技股份有限公司
* n& c8 S1 v+ t6 w9 d# S● 内蒙古蒙牛乳业(集团)股份有限公司9 Y" A. c7 K: T# o8 a) _4 R% |
● 上汽大通汽车有限公司
& ?8 ?' K/ y8 b+ y7 v● 潍柴动力股份有限公司% P% U( W1 Z3 ^7 f2 \/ j
● 徐州重型机械有限公司
1 w9 H6 K$ S* w! C. y● 中航飞机股份有限公司
8 u) j- S# `- h: T9 Z; I. a5 S' w1 {! w0 o
. |4 Y& \; }# I5 i9 N
32019世界智能制造十大科技进展4 Z* ~ `$ e5 \( R" X D5 x9 ?* |
) Z' Z0 N; i4 _. F9 G# y7 F5 P(排名不分先后)& v5 Y, ]& `8 y7 M
● 数据驱动的智慧质量信息化管理系统& g" o- o3 U$ \& m# M; t6 L9 v
● 智能制造FA解决方案包iQ Monozukuri- P9 U8 K/ q. w% d* d5 m& v
● 流程行业集成价值链优化技术的统一运营中心8 a, f- C& N* O6 s
● 新一代人工智能技术引领下的云制造系统
! ]9 ~' Z1 j0 O Q● “智能+5G”大规模定制测试验证平台
, z/ Q9 R, ?9 K) c N● 基于物联网的Emalytics智能楼宇能效管理系统; E, w7 b4 e: T
● 让信息触手可及的Factory Talk Innovation Suite- D5 ~3 B/ t7 C" |7 P' C
● 基于数字孪生的控制柜智能制造一体化平台
/ O- [9 M7 `6 }$ s, \+ |
/ H& n/ m" P, L2 F. I. h( g, [& T2 C9 f' E) ^1 h% @
42019中国智能制造十大科技进展
" ~+ q$ d1 F+ M6 {% u- e8 d8 Y+ d! C1 A
(排名不分先后)
" H- b' C( M: m5 V4 ?3 t● 水产集约化养殖精准测控关键技术与装备
9 y% c ~+ \* c4 b# Y5 M7 O w● 中药全产业链智能制造解决方案
8 F& b1 x" d; r& f8 T● 智能工业起重机关键技术与系统集成
& l; p* J9 w' k3 j4 f# n6 x! x, k● 磁控微型机器人先进制造系统; f) t' T$ a% R
● 乘用车智能驾驶平台- W X/ P* d" W+ ?% a
● 新一代智能数控系统; o) \6 \" @# n5 J% j' j
● 飞机大型复杂结构件数字化车间9 l/ x& _" ^0 Q9 ^
● 船舶管件智能制造新模式4 T( ]. I% W6 |8 U+ G( k
● 基于物联网与能效管理的用户端电器设备数字化车间# H& ]! K [/ z, k' k
● 流程工业智能工厂整体解决方案, G( _- i0 o6 w! {2 D: |9 \
# q+ w2 n2 c2 \ \1 E0 w( H- t' S' ^0 g这些成果和榜单为制造业的智能化发展从理论和实践两方面,贡献了专业洞察和案例索引,廓清了发展航道,推动了社会各界更好地了解智能制造发展现状,掌握智能制造未来趋势。2 e+ S# R! T: N8 s
看完本文有任何观点想法,都可以在下方留言区畅所欲言! 长& _5 d! ~9 Q2 n, c& m; M7 z
按
$ [# o; y2 a$ H& D; D7 i$ L% C$ ~关
3 g2 r% N5 A1 d" R0 e* |: U( ?! i! z注0 T, L1 E8 D7 j& C% q2 l4 m
解锁更多精彩内容
5 i3 p% [1 D( h1 V1 G" @
) h: d- ^! g1 {3 T* @来源:http://mp.weixin.qq.com/s?src=11×tamp=1571932805&ver=1932&signature=i9ZzuDDF1lzl584H7-5o67ryFZsNjFnEuxq42puFb7s0Xnh*5CAdfkF5FlAHad5ObBVQoP8fHtfPPHXla8FidSNr0XtKSrNMLCGlvFYJ9Mz8JL*T2nPDHujdwuumzl6r&new=1
+ F% I1 b' S; H. b# H' c. U' ~免责声明:如果侵犯了您的权益,请联系站长,我们会及时删除侵权内容,谢谢合作! |
本帖子中包含更多资源
您需要 登录 才可以下载或查看,没有账号?立即注册
×
|