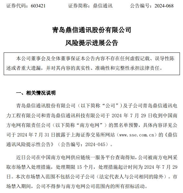
| 继被国家电网列入黑名单后,鼎信通讯(603421.SH)又被南方电网“拉黑”。 11月17日晚间,鼎信通讯发布公告称,公司被南方电网采取市场禁入处理措施,处理期限15个月,处理措施起计时间为2024年7月29日。 鼎信通讯称,“本次市场禁入范围不包括公司子公司(法定代表人与公司相同的除外)。市场禁入期间,公司不得参与南方电网公司范围内的所有招标活动。” 对公司业绩影响方面,鼎信通讯称,按照近三年公司在南方电网体系的中标金额和转化收入进度估算,南方电网的处罚会在未来3年内导致公司营业收入合计下降约11.55亿元。 如何应对此次事件带来的营收下降?鼎信通讯表示,公司将结合主要客户的业务变化,调整战略定位,通过强化合规经营,转变业务模式,开拓新市场、研发新产品、降本增效等方式,努力降低本次事件对公司收入和利润的影响。 需要指出的是,7月31日,鼎信通讯曾发布公告称,公司于7月29日收到南方电网的黑名单预警,南方电网初步认为公司涉嫌存在违纪行为,自7月29日纳入预警,建议实施市场禁入,预警期限和最终处理结果暂不确定。 
 公开资料显示,鼎信通讯的主营业务包括电力行业和消防业务两大板块。该公司在电能计量、电能量采集、配电自动化以及中低压电网数智化应用等方面研发出了众多的产品。 值得一提的是,由于鼎信通讯此前在国网湖北省武汉供电公司招投标活动中存在涉嫌违规的情形,该公司被国家电网自2024年2月23日至2026年2月22日期间所有品类在国家电网系统招标采购中列入黑名单2年。 国家电网和南方电网都是鼎信通讯极为重要的客户。据鼎讯通讯披露的信息,2023年,根据国家电网和南方电网的中标情况统计结果,公司产品在所有中标企业中排名前三,为行业内的第一梯队企业。 据了解,2023年鼎信通讯在国家电网体系中标金额为16.09亿元(含税),其中2023年度确认收入的金额约为6.1亿元,占2023年度营业收入的17%。该公司2023 年度营业收入中从国家电网体系取得约为 17.0 亿元,占当年营业收入的 47%。 2023年,鼎信通讯在南方电网体系的中标金额为6.84亿元(含税),确认收入为5.30亿元,收入占公司2023年度经审计营业收入的14.60%;2024年1月至10月在南方电网体系的中标金额为6.21亿元(含税),确认收入金额为4.08亿元,收入占同期未经审计营业收入的16.9%。 (声明:文章内容仅供参考,不构成投资建议。投资者据此操作,风险自担。) 更多内容请下载21财经APP 查看详情:https://www.sohu.com/a/827721066_121255906 免责声明:如果侵犯了您的权益,请联系站长,我们会及时删除侵权内容,谢谢合作! | 
 |手机版|小黑屋|梦想之都-俊月星空
( 粤ICP备18056059号 )|网站地图
|手机版|小黑屋|梦想之都-俊月星空
( 粤ICP备18056059号 )|网站地图
GMT+8, 2025-11-1 05:21 , Processed in 0.029551 second(s), 19 queries .
Powered by Mxzdjyxk! X3.5
© 2001-2025 Discuz! Team.